울산대학교 | 행정학전공
본문바로가기
울산대학교
통합로그인
로그아웃
사이트맵
UWINS
학과소개
학과장인사말
전공소개
전공소개
학과연혁
비전/인재상/교육목표
교수소개
전공현황
찾아오시는길
직원소개
학사안내
학부 교과과정
대학원 교과과정
이수체계도
강의시간표
1학기 강의시간표
2학기 강의시간표
학사일정
입학안내
장학안내
졸업요건
학적안내
공지사항
학부 공지사항
대학원 공지사항
학과 갤러리
자료실
학부
대학원
FAQ
관련사이트
취업과 진로
취업정보
취업현황
동문소식
학생회
학생회 소개
학생회 공지사항
학생회 갤러리
학과동아리
학습동아리 혜안
혜안 소개
혜안 게시판
혜안 갤러리
스포츠동아리 쾌남
쾌남 소개
쾌남 게시판
쾌남 갤러리
ENGLISH
About us
Faculty
Campus Map
Contact Us
ender
홈
공지사항
대학원 공지사항
공유
프린트
SNS Share
facebook
Twitter
Blog
Kakaotalk
닫기
공지사항
학부 공지사항
대학원 공지사항
학과 갤러리
자료실
FAQ
관련사이트
대학원 공지사항
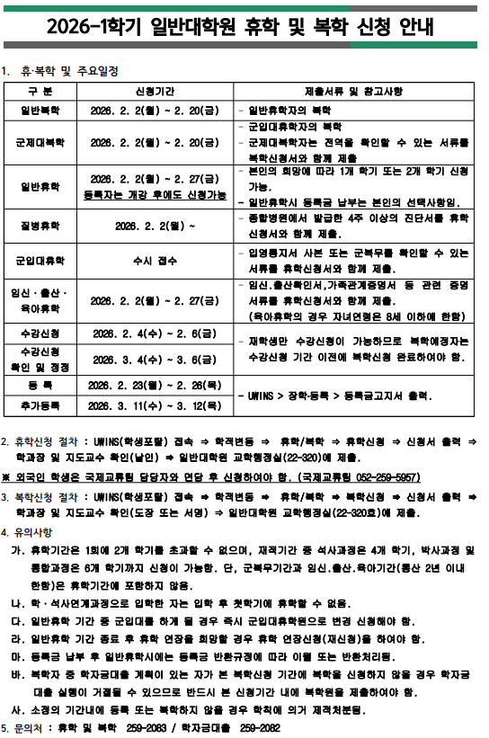
2026학년도 1학기 일반대학원 휴학 및 복학신청 안내
작성자
관리자
작성일
2026-01-27
조회수
147
첨부파일
휴학 및 복학 안내문 (학사공지) (2).pdf
이전글
⭐️2026-1학기 대학원 장학 안내⭐️
다음글
2026-1학기 학위논문제출자격시험 안내
목록보기
비밀번호 확인이 필요합니다.
비밀번호 확인이 필요합니다.
비밀번호 확인이 필요합니다.
비밀번호 확인이 필요합니다.